首页 > 军工类资质 > 军工保密资质认证 > 申请流程

flow

留言的类型选择,用表格,第一列是大类,第二列是小类,小类用英文逗号“,”隔开

资质认证CS信息系统建设和服务能力评估, ITSS信息技术服务标准, CMMI软件能力成熟度模型, SPCA软件过程能力及成熟度评估, DCMM数据管理能力成熟度等级评估, LS国产化信息系统集成和服务能力评估, DCSC信息系统交付能力成熟度模型, DTMM数字化转型成熟度模型与评估, CSMM软件过程能力成熟度模型评估, SDCA软件服务商交付能力评估, CCID信息系统服务交付能力等级认证, 信息系统集成服务能力等级认证, DSCA数据企业服务能力成熟度, DOMM软件开发运维一体化能力成熟度, 数字档案系统集成服务认证, 安防工程企业设计施工维护能力, 音视频集成工程企业资质, 信息系统工程监理单位服务标准, CQC数据中心场地基础设施认证, 增值电信业务经营许可证, 电子与智能化工程专业承包, 信息化工程与技术服务能力评价, 数据中心基础设施运维评价认证, 信息通信建设企业服务能力评价, 信息通信网络系统集成企业服务能力证书, 绿色数据中心认证, 大数据企业服务能力成熟度, 两化融合管理体系评定资质, 数字化转型成熟度模型, CMMI-SVC软件运维服务能力成熟度, TMMI测试能力成熟度三级, 数字化技术应用与创新能力CN-DETS, 甲级测绘资质证书(互联网地图服务方向), IOMM企业IT数字化成熟度模型认证
体系认证ISO9001质量管理体系认证, ISO14001环境管理体系认证, ISO45001职业健康安全管理体系认证, ISO27001信息安全管理体系认证, ISO20000信息技术服务管理体系认证, ISO22301业务连续性管理体系认证, ISO37301合规管理体系认证, ISO37001反贿赂管理体系认证, GB/T27922售后服务体系认证, GB/T16868售后服务完善程度认证, ISO10015培训管理体系认证, GB/T19025培训管理体系认证, GB/T31950企业诚信管理体系认证, GT/T15496企业标准化管理体系认证, GB/T29490知识产权管理体系认证, GB/T39604社会责任管理体系认证, ISO26000企业社会责任管理体系认证, SA8000社会责任管理体系认证, ISO55001资产管理体系认证, TL9000电讯行业质量管理体系认证, GB/T36733服务质量评价认证, ISO10006项目质量管理体系认证, GB/T35966高技术服务业服务质量认证, ISO56005创新管理与知识产权管理能力评价体系认证, ISO56001创新管理体系认证, GB/T33718履约能力评价服务认证, GB/T23793供应商综合实力评价认证, ISO31000风险管理体系认证, ISO10002客户投诉管理体系认证, ISO27701隐私信息管理体系认证, ISO29100隐私框架信息安全管理体系认证, ISO29151个人身份信息保护管理体系认证, ISO27018公有云隐私安全管理体系, ISO27018公有云个人信息安全管理体系认证, ISO27017云服务安全管理体系认证, ISO27032网络空间安全认证, GB/T39204关键信息基础设施安全保护认证, GB/T35278移动终端安全保护管理体系认证, ISO27040存储安全管理体系认证, GB/T37973大数据安全管理体系认证, GB/T35274大数据服务安全能力评价认证, GB/T41479数据安全管理体系认证, ISO27014信息安全治理管理体系认证, ISO14064-1碳排放核查报告, ISO55013数据资产管理体系认证, ISO38505数据治理管理体系认证, GB/T33136数据中心服务能力成熟度认证, GB/T37228应急预案管理体系认证, ISO28000供应链安全管理体系认证, ISO50001能源管理体系认证, ISO55001资产管理体系认证, GB/T23794企业信用评价管理体系
涉密/安全/军工CCRC信息安全服务资质, DSMM数据安全管理能力成熟度等级, DSSM数据存储安全能力成熟度模型评估, DAIS-数字资产安全运维服务资质, CCIA信息系统业务安全服务资质, CESSCN通信网络安全服务能力评定证书, CNITSEC信息安全服务资质, DSG数据安全治理能力等级评估, C-STAR云计算安全评估, 安全生产许可证, 数据安全服务能力评定资格证书, 软件安全开发能力评估, 数据中心安全性等级认证, 涉密信息系统集成资质, 国家信息安全测评信息安全服务资质, GJB9001国军标管理体系认证, GJB5000B军用软件能力成熟度模型, 军工保密资质, 武器装备承制资格
人工智能/低空认证智能客服系统功能等级评估, 可信云服务评估(智能客服), 智能对话系统等级评估, ISO42001人工智能管理体系认证, ISO23894人工智能风险评估管理体系认证, ISO20547人工智能大数据架构管理体系认证, ISO24030人工智能(AI)系统生命周期认证, ISO25058人工智能系统质量评估管理体系认证, ISO23053人工智能系统使用机器学习框架管理体系认证, ISO24029人工智能神经网络鲁棒性评估管理体系认证, GB/T45438人工智能生成合成内容标识方法认证, 民用无人驾驶航空器运营合格证, GB/T39612低空数字航摄与数据处理管理体系认证, 无人机测绘专项企业服务能力等级(甲级), 无人机巡检专项企业服务能力等级(甲级), 警用无人机企业专项服务能力等级(甲级), 无人机安防保障专项企业服务能力等级(甲级), 无人机应急救援专项企业服务能力等级(甲级), 无人机消防救援专项企业服务能力等级(甲级), 无人机反制防御技术专项企业服务能力等级(甲级), 无人机气水体环境监测专项企业服务能力等级(甲级), 无人机林业有害生物防治专项企业服务能力等级(甲级), 无人机农业有害生物防治专项企业服务能力等级(甲级), 无人机飞防专项企业服务能力等级(甲级), 无人机空三建模专项企业服务能力等级(甲级)
专业人员培训PMP项目管理专业人员认证, ITSS服务经理/服务工程师, 信创规划管理师(高级), 信息系统项目管理师, 系统集成项目管理工程师, 软件设计师, 系统架构师, 信息系统监理师, IT服务项目经理, CCAA注册认证人员, CISAW信息安全保障人员, CISP注册信息安全工程师, CISSP信息系统安全专业认证, 人工智能标注与训练工程师, ITILV4.0Foundation
知产信用类软件著作权证书, 发明专利, AAA信用等级证书

找机构办证

请选择认证类型
请至少选择一种认证类型
请输入公司名称
请输入正确的手机号码

申请流程

所属分类:军工保密资质认证发布于: 2025/12/05浏览: 44

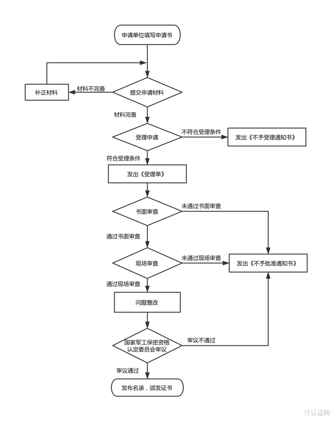
军工保密资质申请流程:

从申请到拿证,需经过 “提交申请→受理→审查→许可决定”4 个环节,一级、二级资质的申请渠道和时限略有差异。

第一步:确定申请渠道

申请一级资质:向国家保密行政管理部门、国家国防科技工业管理部门、中央军委装备发展部提交申请。

申请二级资质:向注册地的省、自治区、直辖市保密行政管理部门及同级国防科技工业管理部门提交申请。

第二步:准备申请材料(6 类核心材料)

军工保密资质申请书。

企业营业执照 / 事业单位法人证书复印件。

登记机关备案的章程。

承担 / 拟承担涉密任务的证明材料,或武器装备科研生产许可证。

涉密场所产权证书,或自申请日起履行期超 1 年的租赁合同复印件。

国家保密行政管理部门要求的其他材料(材料格式、清单由国家层面统一制定并公开)。

第三步:审查环节(书面 + 现场,一级需双重审查)

受理:实施机关先核查材料是否齐全、符合法定形式,5 日内一次性告知需补正内容;材料合格则受理,出具书面凭证。

审查:

书面审查:实施机关对申请材料进行审核。

现场审查:一级资质需通过书面审查后,由军工保密资质管理委员会办公室组织审查组(4-8 人,从专家库随机抽取)现场检查;二级资质仅需通过书面审查即可进入下一步。

终止审查情形:隐瞒情况 / 提供虚假材料、用不正当手段影响审查、拒绝 / 逃避现场审查、不符合申请条件等,将直接终止审查。

第四步:许可决定与拿证

时限:一级资质自受理起 45 日内出决定;二级资质自受理起 20 日内出决定。

拿证:准予许可后,一级资质由国家层面办公室 10 日内发证;二级资质由省级层面办公室 10 日内发证,并报国家保密行政管理部门备案。

证书效力:证书分正本、副本,法律效力同等,有效期 5 年;取得后需按 “工作秘密” 管理,不得向社会公开。

1766556808420641.




热门tag:

找机构办证

请选择认证类型
请至少选择一种认证类型
请输入公司名称
请输入正确的手机号码

flow

版权声明:该站部分内容源自AIGC(人工智能生成内容),遵循避风港原则,权利人提供权利证明并通知删除。邮箱:liwei#changxu.org.cn(#换@)

@2025 IT认证网 京ICP备19006797号-4

Processed in 0.104777 Second , 155 querys.