申请流程
所属分类:GB/T31950发布于: 2026/01/28浏览: 48
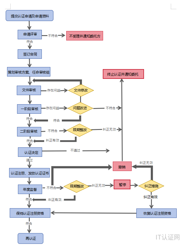
GB/T31950认证流程
申请组织提交材料--申请评审--通过后签订认证合同--提交管理体系文件--体系文件审查--第一阶段审查--第二阶段审查--认证决定--颁发证书

留言的类型选择,用表格,第一列是大类,第二列是小类,小类用英文逗号“,”隔开
| 资质认证 | CS信息系统建设和服务能力评估, ITSS信息技术服务标准, CMMI软件能力成熟度模型, SPCA软件过程能力及成熟度评估, DCMM数据管理能力成熟度等级评估, LS国产化信息系统集成和服务能力评估, DCSC信息系统交付能力成熟度模型, DTMM数字化转型成熟度模型与评估, CSMM软件过程能力成熟度模型评估, SDCA软件服务商交付能力评估, CCID信息系统服务交付能力等级认证, 信息系统集成服务能力等级认证, DSCA数据企业服务能力成熟度, DOMM软件开发运维一体化能力成熟度, 数字档案系统集成服务认证, 安防工程企业设计施工维护能力, 音视频集成工程企业资质, 信息系统工程监理单位服务标准, CQC数据中心场地基础设施认证, 增值电信业务经营许可证, 电子与智能化工程专业承包, 信息化工程与技术服务能力评价, 数据中心基础设施运维评价认证, 信息通信建设企业服务能力评价, 信息通信网络系统集成企业服务能力证书, 绿色数据中心认证, 大数据企业服务能力成熟度, 两化融合管理体系评定资质, 数字化转型成熟度模型, CMMI-SVC软件运维服务能力成熟度, TMMI测试能力成熟度三级, 数字化技术应用与创新能力CN-DETS, 甲级测绘资质证书(互联网地图服务方向), IOMM企业IT数字化成熟度模型认证 |
| 体系认证 | ISO9001质量管理体系认证, ISO14001环境管理体系认证, ISO45001职业健康安全管理体系认证, ISO27001信息安全管理体系认证, ISO20000信息技术服务管理体系认证, ISO22301业务连续性管理体系认证, ISO37301合规管理体系认证, ISO37001反贿赂管理体系认证, GB/T27922售后服务体系认证, GB/T16868售后服务完善程度认证, ISO10015培训管理体系认证, GB/T19025培训管理体系认证, GB/T31950企业诚信管理体系认证, GT/T15496企业标准化管理体系认证, GB/T29490知识产权管理体系认证, GB/T39604社会责任管理体系认证, ISO26000企业社会责任管理体系认证, SA8000社会责任管理体系认证, ISO55001资产管理体系认证, TL9000电讯行业质量管理体系认证, GB/T36733服务质量评价认证, ISO10006项目质量管理体系认证, GB/T35966高技术服务业服务质量认证, ISO56005创新管理与知识产权管理能力评价体系认证, ISO56001创新管理体系认证, GB/T33718履约能力评价服务认证, GB/T23793供应商综合实力评价认证, ISO31000风险管理体系认证, ISO10002客户投诉管理体系认证, ISO27701隐私信息管理体系认证, ISO29100隐私框架信息安全管理体系认证, ISO29151个人身份信息保护管理体系认证, ISO27018公有云隐私安全管理体系, ISO27018公有云个人信息安全管理体系认证, ISO27017云服务安全管理体系认证, ISO27032网络空间安全认证, GB/T39204关键信息基础设施安全保护认证, GB/T35278移动终端安全保护管理体系认证, ISO27040存储安全管理体系认证, GB/T37973大数据安全管理体系认证, GB/T35274大数据服务安全能力评价认证, GB/T41479数据安全管理体系认证, ISO27014信息安全治理管理体系认证, ISO14064-1碳排放核查报告, ISO55013数据资产管理体系认证, ISO38505数据治理管理体系认证, GB/T33136数据中心服务能力成熟度认证, GB/T37228应急预案管理体系认证, ISO28000供应链安全管理体系认证, ISO50001能源管理体系认证, ISO55001资产管理体系认证, GB/T23794企业信用评价管理体系 |
| 涉密/安全/军工 | CCRC信息安全服务资质, DSMM数据安全管理能力成熟度等级, DSSM数据存储安全能力成熟度模型评估, DAIS-数字资产安全运维服务资质, CCIA信息系统业务安全服务资质, CESSCN通信网络安全服务能力评定证书, CNITSEC信息安全服务资质, DSG数据安全治理能力等级评估, C-STAR云计算安全评估, 安全生产许可证, 数据安全服务能力评定资格证书, 软件安全开发能力评估, 数据中心安全性等级认证, 涉密信息系统集成资质, 国家信息安全测评信息安全服务资质, GJB9001国军标管理体系认证, GJB5000B军用软件能力成熟度模型, 军工保密资质, 武器装备承制资格 |
| 人工智能/低空认证 | 智能客服系统功能等级评估, 可信云服务评估(智能客服), 智能对话系统等级评估, ISO42001人工智能管理体系认证, ISO23894人工智能风险评估管理体系认证, ISO20547人工智能大数据架构管理体系认证, ISO24030人工智能(AI)系统生命周期认证, ISO25058人工智能系统质量评估管理体系认证, ISO23053人工智能系统使用机器学习框架管理体系认证, ISO24029人工智能神经网络鲁棒性评估管理体系认证, GB/T45438人工智能生成合成内容标识方法认证, 民用无人驾驶航空器运营合格证, GB/T39612低空数字航摄与数据处理管理体系认证, 无人机测绘专项企业服务能力等级(甲级), 无人机巡检专项企业服务能力等级(甲级), 警用无人机企业专项服务能力等级(甲级), 无人机安防保障专项企业服务能力等级(甲级), 无人机应急救援专项企业服务能力等级(甲级), 无人机消防救援专项企业服务能力等级(甲级), 无人机反制防御技术专项企业服务能力等级(甲级), 无人机气水体环境监测专项企业服务能力等级(甲级), 无人机林业有害生物防治专项企业服务能力等级(甲级), 无人机农业有害生物防治专项企业服务能力等级(甲级), 无人机飞防专项企业服务能力等级(甲级), 无人机空三建模专项企业服务能力等级(甲级) |
| 专业人员培训 | PMP项目管理专业人员认证, ITSS服务经理/服务工程师, 信创规划管理师(高级), 信息系统项目管理师, 系统集成项目管理工程师, 软件设计师, 系统架构师, 信息系统监理师, IT服务项目经理, CCAA注册认证人员, CISAW信息安全保障人员, CISP注册信息安全工程师, CISSP信息系统安全专业认证, 人工智能标注与训练工程师, ITILV4.0Foundation |
| 知产信用类 | 软件著作权证书, 发明专利, AAA信用等级证书 |
GB/T31950认证流程
申请组织提交材料--申请评审--通过后签订认证合同--提交管理体系文件--体系文件审查--第一阶段审查--第二阶段审查--认证决定--颁发证书
